唐老板娘视频原版在线观看,张律渝的最新视频2025,闺蜜老公把我压在怀里第一集
网站首页
企业简介
新闻资讯
产品中心
荣誉证书
服务支持
联系我们
切换导航
网站首页
企业简介
新闻资讯
产品中心
荣誉证书
服务支持
联系我们
高压开关设备
当前位置 :
首页
-
产品中心
-
高压开关设备
高压开关设备
箱式变电站
低压开关设备
无功补偿装置
智能元件系列
高压真空断路器系列
户外隔离开关系列
高低压成套柜系列
高压无功补偿装置系列
互感器系列产品
操作机构系列产品
其他产品
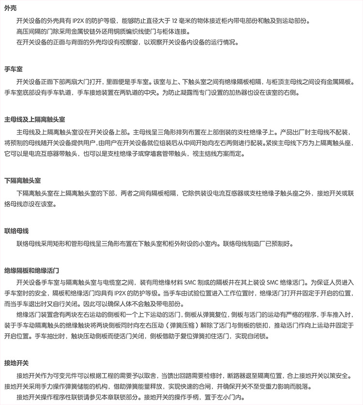
JYN1-40.5(Z)间隔移开式交流金属封闭开关设备
返回列表
联系电话
15257778800
地 址:浙江省乐清市乐成镇界岱工业区
手 机:15257778800
传 真:0577-62516366
企业简介
产品中心
新闻资讯
服务支持
联系我们
企业简介
企业荣誉
高压开关设备
箱式变电站
低压开关设备
无功补偿装置
最新资讯
公司新闻
在线反馈
联系方式
联系电话
15257778800
地 址:浙江省乐清市乐成镇界岱工业区
手 机:15257778800
传 真:0577-62516366
Copyright ? 2018-2019 宇光电气有限公司 All Rights Reserved.
主站蜘蛛池模板:
阳东县
|
黔南
|
吴江市
|
行唐县
|
高陵县
|
新沂市
|
定安县
|
揭东县
|
南和县
|
永德县
|
肥东县
|
青阳县
|
思南县
|
西青区
|
延吉市
|
湘乡市
|
苍山县
|
梅河口市
|
阿尔山市
|
泸州市
|
武定县
|
安吉县
|
元阳县
|
徐州市
|
汝南县
|
阿拉尔市
|
仪陇县
|
比如县
|
高雄市
|
加查县
|
乐安县
|
万载县
|
桂林市
|
朝阳县
|
章丘市
|
滦南县
|
蓝山县
|
关岭
|
诸城市
|
荣昌县
|
平凉市
|